船用锂电池组健康状态监测系统的设计毕业论文
2020-04-09 15:23:07
摘 要
本文通过分析当今社会能源使用趋势,针对目前能源形势,大胆预测了未来新能源应用的广阔的前景。首先,通过分析电动汽车电池管理系统(BMS),对各种SOC以及SOH的检测计算方法进行了比较,并结合船舶航行时的可能存在的诸多因素,设计出了一套适用于基于磷酸铁锂动力电池的船舶锂电池组健康状态监测系统,并通过实验验证了监测系统的可靠性。
论文的第一章分析了目前中国的能源紧缺问题,引出新能源发展的必要性。通过介绍国内外的BMS,了解了主流的电池管理系统的特点,并提出了本文所设计的管理系统中的硬件设备和电池状态参数的计算方法。第二章主要通过查阅文献资料,了解磷酸铁锂动力电池的特性和反应磷酸铁锂动力电池健康状态的指标以及荷电状态(SOC)和健康状态(SOH)估计方法的分析并进行比较,提出了本文所应用的基于戴维南等效定理的电池电路模型,通过MATLAB/Simulink软件对该模型进行了仿真,并取得了良好的仿真效果。第三章选定Ah法结合电压校正测量SOC,以及直流内阻分析法测量SOH为核心,通过选择合适的硬件选型完成整个系统结构的搭建。第四章通过恒流脉冲充放电实验来对所提出的模型进行验证,分析了不同SOC值下电池的欧姆内阻大小,判定电池的健康状态;通过实验数据采集所得到的SOC值与模型仿真值的对比,得到数据误差,证明了实验系统的可靠性,为进一步研究BMS提供了实验条件和理论依据。
本文既有基于理论方面的分析研究,又有实验平台的数据支撑。可以为未来船用锂离子动力电池健康状态系统的发展提供方向。
关键词:BMS;SOC;SOH;Ah法;直流内阻分析法
Abstract
This paper, by analyzing the current energy use trends in society, aims at the current energy situation and has boldly forecasted the broad prospects for future new energy applications. Firstly, by analyzing the battery management system (BMS) of the electric vehicle, a comparison was made between various SOC and SOH detection methods, and a set of applicable methods based on lithium iron phosphate was designed based on the many factors that may exist during navigation of the ship. Lithium battery health status monitoring system of power battery, and verified the reliability of the monitoring system through experiments.
The first chapter of the paper analyzes the current shortage of energy in China and leads to the necessity of new energy development. Through introducing the BMS at home and abroad, the characteristics of the mainstream battery management system are understood, and the calculation methods of the hardware equipment and battery status parameters in the management system designed in this paper are proposed. The second chapter mainly discusses the characteristics of lithium iron phosphate power battery and the indicators of the health status of the lithium iron phosphate power battery and analyzes and compares the state of charge (SOC) and health status (SOH) estimation methods by consulting literature. The battery circuit model based on Thevenin's equivalence theorem applied in this paper is simulated by MATLAB/Simulink software, and good simulation results are obtained. In the third chapter, Ah method is selected to combine voltage correction and measure SOC, and DC resistance analysis method is used to measure SOH as the core. Through selecting the appropriate hardware selection, the entire system structure is constructed. In the fourth chapter, the proposed model is verified by constant current pulse charge and discharge experiments. The ohmic internal resistance of the battery under different SOC values is analyzed to determine the health of the battery. The SOC value obtained through experimental data acquisition and model simulation Comparing the values, the data error was obtained and the reliability of the experimental system was proved. The experiment conditions and theoretical basis were provided for the further study of BMS.
This article has both theoretical analysis and data support. It can provide direction for the development of future marine lithium-ion battery health status systems.
Key Words:BMS;SOC;SOH;Ampere-hour Method;DC-Resistance Method.
目 录
第1章 绪论 1
1.1课题研究背景 1
1.2课题研究意义 2
1.3目前国内外发展现状 2
1.3.1 国内外BMS的发展现状 2
1.3.2 国内外SOC及SOH方法研究现状 3
第2章 锂电池健康状态评估方法的分析 6
2.1磷酸铁锂电池的结构与工作原理 6
2.1.1 磷酸铁锂电池的结构 6
2.1.2 磷酸铁锂电池的工作原理 7
2.2健康状态的定义及影响指标 8
2.2.1健康状态的定义 8
2.2.2反映健康状态的指标 9
2.3锂电池等效电路模型与仿真模型 10
2.3.1 等效电路模型 10
第3章 锂离子电池组健康状态监测系统的设计 14
3.1锂离子电池组健康状态监测系统的功能要求 14
3.2锂离子电池组健康状态监测系统基本的结构设计 14
3.3 单体电池SOC及SOH估计模块的设计 16
3.4 锂离子电池组健康状态监测系统的总体设计 18
第4章 系统模块测试与数据分析 25
4.1 数据采集模块的测试与分析 25
4.2 电池荷电状态及内阻试验测试与分析 26
4.2.1电池荷电状态测试与分析 27
4.2.2电池内阻测试与分析 28
4.3 实验装置可靠性分析 29
4.3.1实验装置介绍 29
4.3.2系统匹配性能分析 29
第5章 总结与展望 31
5.1 总结 31
5.2 展望 31
参考文献 33
致谢 35
第1章 绪论
1.1课题研究背景
经济的发展离不开能源消耗,也少不了环境污染。在能源短缺和环境污染的双重压力下,人类不得不重视新能源领域。据了解,2014年瑞士银行发布的全球石油领域现状的报告中,全球已被勘探或被证实的石油储量在1.8万亿桶左右。全球每天需要消耗7100万桶石油。也就是说,如果以此消耗速度持续下去,地球上的石油只够人们开采不到50年。同属于不可再生资源,煤炭大部分位于地壳深处,难以开采。其中有大约16000亿吨属于可开采煤炭,可够人类使用200年左右。但是煤炭存在着产能低下,环境污染等问题,在将来势必遭到淘汰。作为清洁能源,天然气的燃烧过程虽然不产生有害气体,但是会造成温室效应。而且储量也仅能支撑开采60年[1]。通过上述数据可知,作为目前主流的三大能源消耗品,煤炭、石油、天然气在地球上的储量在未来将不能维持人类的需求。地大物博但人均占有量不足是我们面临的根本问题,因此对于我国来说,完成新能源的转型已经刻不容缓。
目前,各种新能源的开发与运用可以说是百家争鸣。三峡水电站截止至2012年的装机容量就已经达到了2240千瓦。核能发电项目已经日益成熟,已经建成的核电站就有数十个之多,分布大多在沿海地区。风力发电及光伏发电项目也已经在像内蒙古这样风能和光能充足的地区开展建设。但是以上新能源的开发因为受到环境和安全隐患等多方面因素地制约并不能实现小型化,便捷化。而锂离子电池凭借循环充放电的特性可以充当高效的储能载体,从而解决上述问题。
众所周知,锂离子动力电池作为一种清洁能源在很多领域得到了广泛地运用,尤其是在汽车动力方面。BYD公司旗下BYD-秦和BYD-唐中多款型号均采用的是磷酸铁锂动力电池,这正是本文的研究对象。除此之外,美国Tesla公司生产的电动汽车主要以三元锂电池为动力输出,而大部分的日本车企均采用锰酸锂电池[2]。
虽然锂离子电池在汽车动力系统中大放异彩,但是在船舶领域,其运用现在还处在起步阶段。由于船舶溢油事故频繁发生,且对海洋环境造成不可挽回的影响,所以油改电项目将成为未来船舶发展的趋势。有报道称,在过去的40年间,我国领海海域一共发生数千起船舶溢油事故[3]。漂浮在海面上的溢油对附近海域的生态造成严重破坏。假设这些船舶全部从原来的柴油动力推进改为电力推进,那么海洋就再也不会发生溢油事故。不仅解
除了污油对海洋生态的危害,还能减少大量的燃油消耗和尾气排放,实现节能环保。随着国家节能减排力度的不断加大,船用锂离子动力电池的前景非常广阔。锂离子电池将会在船舶动力系统中扮演越来越重要的角色。到那时,船用锂离子电池健康状态实时监测就成为了船舶动力系统的关键所在,它将是船舶安全航行的保证。本文以锂离子电池为研究对象,且着重于磷酸铁锂动力电池的特性和健康状态指标展开分析,设计出一套船用锂电池组健康状态监测系统。
1.2课题研究意义
在2013年5月,在香港,一辆比亚迪电动汽车在充电过程中充电器发生了轻微爆炸,所幸没有人员伤亡。2017年3月初,在上海,特斯拉旗下的某充电站自燃,造成一辆正在充电的特斯拉汽车被烧毁[4]。事故原因是作为动力系统的电池组电压发生不稳定情况。以上案例证明了电池管理系统对于汽车动力安全的重要性。一套成熟可靠的电池管理系统不仅能对电池进行实时检测还能保证使用者的安全。
电池管理系统(Battery Management System,简称为BMS)多用于电动汽车领域。它的基本概念和框架最初是由美国The university of Toxed的学者提出的,并且得到国际上广泛的认可。即通过多种类型的传感器采集电池在使用过程中电压、电流、温度等参数及其变化,利用得到的数据进行处理,分析得出电池的剩余电量,并且判断电池当前状态是否良好。
目前电池管理系统在电动汽车方面的运用已经相当成熟,但是对于船用的电池管理系统却没有深入进行研究。究其原因主要还是考虑到船舶的特殊性。不同于车载动力电池,船用动力电池所需容量大,在航行期间,一天24小时必须保证运行正常。另外电池组所处环境湿度大,盐度高,维修保养的难度加大,防潮及防腐蚀性能需要倍加考虑。所以运用在电动汽车上的电池管理系统不能照搬到船舶上,需要考虑多方面因素做出适当的改变。船舶航行海况复杂,安全永远要放在第一位。一款稳定可靠的电池健康状态监测系统对于以电力推进作为主推进装置的船舶而言是不可或缺的一环。
1.3目前国内外发展现状
1.3.1 国内外BMS的发展现状
在BMS的研究方面,一些西方发达国家和位处东亚的韩日两国都走在我们前面。下面就主要针对几款相对成熟的BMS的特点进行分析。
美国常见的 BMS有以下三款:(1)美国通用汽车公司的EVI电动汽车电池管理系统,(2)Aero Vironment公司的Smart Guard系统,(3)AC Propulsion公司的Bat-Opt系统。EVI的电池管理系统通过对串联的电池组进行信息的采集,对电池组进行预警和过充保护操作。Smart Guard 系统采用与BYD公司相同的分布式结构。采集电池的温度和电压,具有过充放电保护功能。系统的信息存储器记录信息,便于分析单体电池的状态的差异。Bat-Opt系统采用的是同样是分布式结构。具体组成有中心控制单元和电池监控模块。其中监控模块通过Two-Wire总线接口向中心控制单元传输各个电池的工作状态,在信息采集完成后,中心控制单元将进行优化控制操作[5]。
在欧洲,德国的电动汽车领域发展迅猛,比较成熟的电池管理系统有BADICOACH 系统和BATTMAN 系统。BADICOACH 系统主要是通过一条非线性电路来测量各个单体电池的电压传输,两条PWM信号线控制充电的电压和电流,然后通过信号线将各个单体电池的电压传输给系统,系统进行数据处理,得出健康状态最差的单体电池;并存储所有充放电周期的历史数据,并依据这些数据来判断电池的工作状态的好坏,快速检索电池错误使用情况等。BATTNIAN突出的是不同电池组的通用性和特殊性,主要通过跳线和在软件上增加参数的方法,选择不同型号的动力电池[6]。
日本株式会社电装设计的电池管理系统通过无线连接的方式检查,储存蓄电池的劣化现象。韩国三星集团研制出了SDI电池管理系统,该系统由检测单元、微处理器、电池单体和平衡单元组成,通过放大器调理后,进行A/D采样程序,实现电路的故障诊断[7]。
我国目前对于BMS的研究还处在起步阶段,许多车企都依赖于从国外进口的BMS,并没有自己的核心技术。在国家“863”计划的大背景下,这种情况开始慢慢改善。国内有许多科研机构都已经成立了相关的课题小组,并取得了不错的成果。例如北京理工大学的课题小组通过分析混合动力汽车的动力特性,研究出了一套可以用于混合动力汽车的BMS。北京交通大学研制的具有故障诊断功能的BMS可以大大提高驾驶的安全性。BYD公司之所以能在国内电动汽车领域占有很高的市场比例,跟公司在科研项目的投入密不可分,该公司自主研发的分布式电池管理系统在安全性和热管理方面的表现相当出色。
1.3.2 国内外SOC及SOH方法研究现状
对于一款成熟的BMS而言,应该具备在动力电池整个使用周期内对SOC的精确估计。这也是国内外学者研究的重点。而作为船用锂电池组健康状态监测系统,电池SOH的估计也是必不可少的。以下是目前国内外主流的几种SOC及SOH估计方法:
由于锂离子电池具有强耦合性和非线性,目前还没有能够精确计算电池SOC及SOH值的方法,只能做到估算。目前常用的SOC估计方法有[13]:
(1)Ah法(又称安时积分法),原理是电池的充放电电流对时间的积分等效为在该电流作用下充放电的总电量。等效公式如(1.1)所示。
(1.1)
其中为在时刻t时充放电的总电量,是充放电效率因数,I是电池的电流,t是充放电的时间。该公式计算的是在(0~t)区间内的电量值。当初始值未确定时,Ah法计算出来的SOC值存在误差。误 差在时间推移下将会越来越大。
(2)开路电压法:利用电池的开路电压与SOC值的对应关系,通过测量开路电压对SOC进行估计。该方法操作简单,适用于三元电池这种充放电时开路电压发生显著变化的锂离子电池。但是对于磷酸铁锂电池,该方法只能在充放电初期和末期做到较为精确的SOC估计。另外,开路电压法的测试需要电池经过长时间静置,测试的效率不高。
(3)卡尔曼滤波法本质是一种最优化自回归数据处理算法。通过检测到的端电压数值变化,消除偏差,做到最小方差估计。该方法需要单片机具有很强的运行速度。
(4)神经网络法是通过对输入样本的分析,模拟电池的动态特性,估算电池的SOC值。因此神经网络法需要大量的输入样本数据。神经网络可分为三层:输入层X1~Xn、中间的隐含层、输出层Y,如图2.4所示。

图2.4 神经网络结构模型示意图
(5)内阻法:通过测得的电池内部电阻,建立计算模型,计算出电池的SOC值。由于计算时间过长,电阻的构成和数值都会发生变化,所以该方法适用动力电池处在放电末期时的SOC估计。
关于动力电池SOH估计的方法基本上都是基于SOC估计方法原理衍生出来的。常用的SOH估计方法有:
以上是毕业论文大纲或资料介绍,该课题完整毕业论文、开题报告、任务书、程序设计、图纸设计等资料请添加微信获取,微信号:bysjorg。
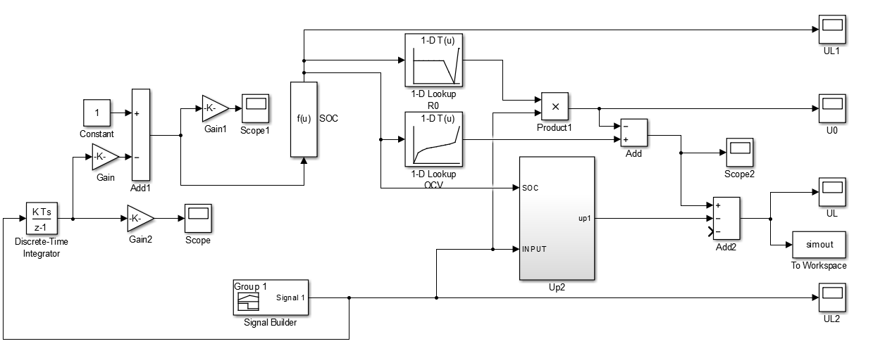
相关图片展示:







课题毕业论文、开题报告、任务书、外文翻译、程序设计、图纸设计等资料可联系客服协助查找。
