电气化铁路接触网融冰技术研究毕业论文
2020-04-09 15:31:26
摘 要
电气化铁路接触网覆冰会严重影响电气化铁路干线的正常运行,可能会导致接触网无法供电,从而导致重大事故出现,对电气化铁路造成巨大的损失。故研究电气化铁路接触网的融冰技术非常重要。
本文在论述接触网融冰特点的基础上,提出了一种新型的铁路接触网直流融冰技术——功率单元斩波级联全控整流融冰。该技术采用全控整流的方式,使用功率单元电路级联方式提高输出电压,考虑到融冰装置输入侧的谐波含量问题与控制策略问题,采用IGBT管作为整流桥的元器件,进行功率因数整流,并提高电能的质量。
仿真阶段则是运用Matlab/Simulink软件搭建模型,分别在PI控制和自抗扰控制下进行仿真,并比较二者的区别在实际工作中的区别。通过仿真发现,自抗扰控制下的融冰装置相比PI控制,有着更明显的抗干扰能力,可以实现输出电压稳定的目的,并且输入谐波含量低,对电网的影响非常小,可以运用到工程实践中去。
关键字:接触网 直流融冰 IPOC电路 PI控制 自抗扰控制
Abstract
The ice coating of the electrified railway traction network will seriously affect the normal operation of the railway trunk line, which may lead to the loss of power supply to the traction network, which will lead to serious accidents and huge losses to the electrified railway. Therefore, it is very important to study the ice-melting technology of the electrified railway traction network.
In this paper, based on the discussion of the characteristics of ice melting in contact network, a new type of direct-flow ice melting technology for railway contact nets is proposed. The power unit chopper cascade is fully controlled by rectification and melting. This technology uses a fully controlled rectification method to increase the output voltage using a power unit circuit cascade method. Taking into account the harmonic content and control strategy of the input side of the ice melting device, the IGBT tube is used as a rectifier bridge component to perform the power factor. Rectify and improve the quality of electrical energy.
In the simulation stage, the model was built using Matlab/Simulink software. The simulations were performed under PI control and auto-disturbance rejection control respectively, and the difference between the two in practical work was compared. Through simulation, it is found that the ice melting device under the control of the ADRC has better anti-interference ability than the PI control and can achieve the purpose of output voltage stability, and the input harmonic content is low, the impact on the power grid is very small, and can be used to engineering practice.
Key words:Contact Network DC-melting ice IPOC PI ADRC
目 录
第1章 绪论 1
1.1课题研究背景及意义 1
1.2融冰方法及其优缺点 2
1.3 国内外研究现状 3
1.4本文主要研究内容 4
第2章 融冰电流 5
2.1 理论模型 5
2.2 融冰电流计算 5
2.3 本章小结 7
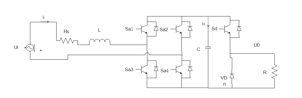
第3章 直流融冰ICPO电路结构 8
3.1 直流融冰电路功率单元拓扑 9
3.1.1 功率单元拓扑结构 9
3.1.2功率单元电路分析 9
3.1.2.1 整流侧工作原理 9
3.2.1.2 输出侧工作原理 11
3.1.2.3 功率因数分析 12
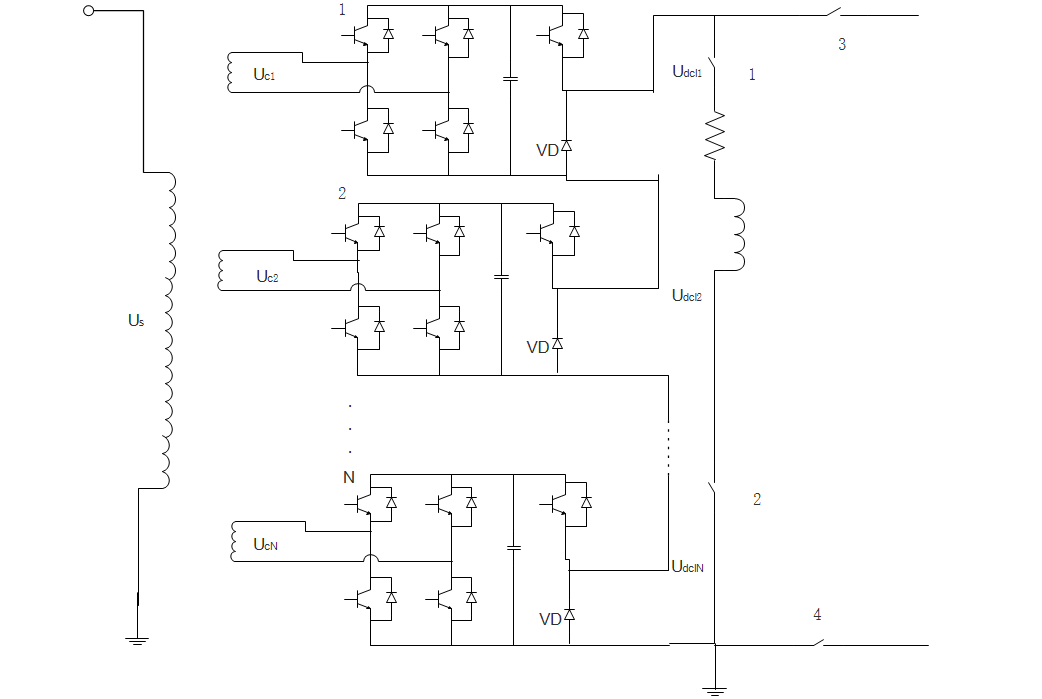
3.2 级联电路 14
3.3 本章小结 15
第4章 直流融冰控制策略 16
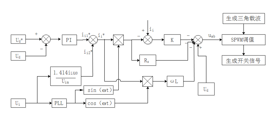
4.1 整流侧输入控制 16
4.1.1 瞬时直接电流控制 16
4.1.1.1 控制原理 16
4.1.1.2 锁相环(PLL)工作原理 18
4.1.1.3 瞬时直接电流PI控制器设计 19
4.1.2 自抗扰控制 23
4.1.2.1自抗扰控制器原理 23
4.1.2.2 自抗扰控制器的算法 24
4.2 斩波融冰输出控制 25
4.3 单元均压稳定性条件 26
4.4 本章小结 29
第5章 Matlab/Simulink仿真 30
5.1 瞬时直接电流控制仿真 30
5.1.1 功率单元电路仿真 30
5.1.2 级联电路仿真 32
5.2 自抗扰控制仿真 34
5.3 本章小结 36
第6章 结论 37
6.1 总结 37
6.2 展望 37
参考文献 39
致谢 41
第1章 绪论
1.1课题研究背景及意义
随着电力发展日趋完善,电力系统是否能够稳定运行也成了衡量一个地区发展是否繁荣的一个重要标志。如果电力系统的稳定性遭到破坏,可能发生大区域内的停电事故,甚至有可能导致整个电力系统的瓦解,后果极其严重。
在电力系统所面临的威胁中,输电线路上的冰雪覆盖的灾难是电气化铁路面临的最严重的威胁之一。在寒冷天气,温度过低低于0℃时,积聚在物体表面的水分凝固成冰,当这种情况发生在铁路线路上时这种情况便称之为输电线路覆冰。而电力系统中最严重的威胁之一就是输电线路上的冰覆盖灾害。与其他类型的电网事故相比,冰灾给电网造成更严重的损失。具体而言,首先由于冰雪的积聚,绝缘子外形结构发生了改变,一般而言,在寒冷天气下,由于重力的作用和温度的双重影响,会在绝缘子表面产生冰凌,沿面绝缘子的泄漏路径也随之发生了改变,由此导致绝缘子表面上的电位分布发生了改变。在此情况下,产生了泄露电流,冰雪在该电流焦耳热的作用下融化,绝缘子表面由于水分的存在变得湿润,从而导致绝缘子表面电阻降低,绝缘子的闪络电压自然而言也就降低了。其次,由于线路覆冰,导致导线本身的量和覆冰的重量叠加,从而导致杆塔受力不均匀,导致导线发生舞动、断线、倒塔(杆)、其至可以造成整个电网的大瘫痪,形成电力系统大事故[1]。并且在发生电气化铁路覆冰灾害时,气候条件都比较恶劣,在此气候条件下,想要使受灾输电线路恢复正常供电并且保持稳定运行就变得非常困难,从而导致电网停电时间相比由于其他灾害导致的停电时间而言要更加长,从而直接或间接地造成经济损失,而这种损失一般而言都是十分巨大的。2008年发生的大规模低温雨雪天气导致的冰灾似乎证实了这一观点,我国南方多个地区电力供应遭到了严重破坏。举几个例子,湖南电网,500kv主干线路出现大面积覆冰倒塌和绝缘子闪络事故,贵州电网500kv网架基本瘫痪并且解列成几片孤网运行,江西电网17条500kv线路遭到破坏[2]。电力线路冰闪跳闸,对经济和社会活动造成的直接经济损失达到了1500亿元。再加上近年来,电网规模不断扩大和延伸,输电线路覆冰灾害也多次发生,再则,受全球无法遏止的温室化效应的影响,极端恶劣天气一再出现,由于输电线路覆冰造成的电网事故发生的概率大幅上升,冰雪灾害对电网安全的影响非常显著。
而对于电气化铁路而言更是如此。目前,我国中国运输的主线网络已基本被电气化覆盖。若是接触网络由于冰雪灾害而无法供电,重大事故的发生概率将会有所上升。与电力线路上覆冰造成的严重后果相比,接触线平直度高,悬挂点多,跨度小,冰覆盖造成的破坏程度和影响也不尽相同[3]。导线由于受到冰的重力作用造成拉弧而形成磨损,从而损坏受电弓,并可能导致接触网络断电,导致线路车辆因为断电发动机停止作用导致车辆因为失去动力而停车。而就具体情况讲,电气化铁路形式有单线、复线不同,再加上牵引臂之间的距离有长有短,从而覆冰导线的覆冰情况也有可能不同,不均匀受力也可导致接触网发生舞动现象。所以为使电气化铁路系统工作在极端恶劣冰雪环境下时,也能正常运行,所以研究输电线路融冰技术具有重大的学术意义和工程实践价值。
1.2融冰方法及其优缺点
日前,电气化铁路除冰技术主要有三十多种,可大致划分为以下几类:
一、机械除冰法。即通过机械之间的运动,运用外力进行除冰。滑轮刮铲法是目前运用的一种典型的输电线路机械除冰法。该方法具体操作是通过工作人员在地面拉动滑轮,滑轮在地上行走,导致输电线路上的冰层被滑轮铲除,从而可以铲除覆冰[4]。这种机械除冰法由于所需要的条件较低,对设备要求也低,所以在一些场合,国内还在大范围使用。机械外力除冰法最早采用的是“ad hoc”法、强力震动法和滑轮铲刮法,其中滑轮刮铲法相较于其他的机械除冰方法,所需耗能比较少、价格便宜,但是缺陷在于比较难以用人力进行操作、安全性能不是十分理想[5]。再加上这种方法对地形有一定的要求,所以该方法并不能在我国高海拔地区或者是地形较复杂地区使用。
二、热力除冰法。即基于线路导线的欧姆损耗发热融冰原理,增大导线的电流来融冰或使用短路电流融冰,并添加低温磁环或低温磁力线以促进导线产生热量,从而升高温度。热力除冰法又可分为直流除冰法和交流除冰法。交流短路融冰通过直接利用变电站的一次设备,技术原理简单、并且易于实施的,但是不足之处在于仅适用于220kV 及以下电压等级的输电线路。而对于500kV 及以上电压等级输电线路以及其他直流输电线路而言,一方面由于电流分布不均,导致线路发热产生的焦耳热分布不均匀,制约了融冰效果: 另一方面变压器不仅要提供融冰功率,还要提供无功功率,导致变压器容量利用率较低,严重时还导致变压器容量不足,无法满足融冰功率的要求。而直流短路融冰方法就不同了。它在工作时,没有上述提到的交流短路融冰方法的不足之处,也不受融冰线路长度的限制,并且沿线电流和焦耳热分布均匀,直流电源只需要提供足够的电流和融冰功率:缺点在于大容量直流电源的成本较高[6]。
三、被动除冰法。该方法就是凭借风的力量、地球重力的存在、随机散射和温度高低的变化等外界环境的变化来进行除冰。这种方法不需要附加任何外界能量条件。目前而言,在输电线路上已经投入使用的有线夹、除冰环、阻雪环等物理元器件,同时使用憎水憎冰类涂料、风力锤等工具来减少输电线路上的冰雪覆盖量[7]。这类方法的优点是费用低,不需要增添额外的设备,但是正由于这个原因,并不能完全阻止覆冰的形成,也不能理想地进行融冰,所以适用范围较窄,只能在特定的地区使用。
四、涂料除冰法。将专用的防覆冰功能涂料覆盖于线路上。该类涂料功能性各异,有些可以降低水的凝固点,有的则可以增加导线的憎水性,但要目前还没有具体的方法将它们直接用于输电线路防覆冰。目前得到广泛认同的氟塑料和硅橡胶等材料,虽然具有很好的防水性能,但是实验证实这种涂料并不能防止冰雪覆盖在输电线路上,尤其在温度低,水雾实际温度低于水的凝固点0℃的恶劣天气情况下,这类涂料防止冰雪覆盖的效果更差。在实际使用过程中,若采用低表面张力和粘合力等材料,适用条件仅为湿雪条件,并且除冰效果并不是非常理想。再加上它们随着时间的流逝,逐渐失去效力,如果想要持续防冰,持久性不能达到要求,需要在在每次冰雪天气前重新刷涂,不仅费时费力,并且并不能达到非常好的效果[7]。故该类方法需要大量的实验验证,找到一种或多种可以使用的涂料,才能用作实际。
1.3 国内外研究现状
为了保证电力系统在运行时安全可靠,不会因此导致大范围的事故,从国外首次有记录的1932年输电线路覆冰造成的大规模事故开始,国内外对输电线路除冰进行了大量的研究。在现有的除冰方法中,直流融冰方法是应用最广泛的融冰方法[8][9][10]。在1998年,AREVA公司和加拿大相关公司合作,开发出了一种高压直流破冰装置[11]。
而1954年发生的输电电路由于覆冰导致的灾害,是我国首次记录到同类型灾害,从此我国开始了输电线路覆冰除冰的研究。
为了改进现有融冰装置的不足,我国南方电网公司参与研发,设计出了一种固定式可控硅直流融冰装置——直流型SVC装置。在贵州等地,该装置作为线路的附属装置,对电力系统输电线路在覆冰情况下进行了试验[12][13]。于是,2011年,湖南、广西、浙江等省份在面对输电线路大范围覆冰时,都采用了直流融冰装置,保证电力线路的正常运行。2012年有科研人员度智能循环电力融冰方法进行了研究[2]。同年,超高压输电公司柳州局对500kV的直流输电线路进行了融冰试验[14]。虽然各种装置都存在一定的局限性,电气化铁路融冰的研究从来没有停止。
1.4本文主要研究内容
本课题主要研究一种新式电气化铁路直流融冰装置。在融冰电流、融冰电压随线路距离和冰层厚度的改变而改变的基础上,提出了功率单元斩波级联全控整流融冰电路拓扑,本文详细介绍了该融冰装置的拓扑结构、工作原理,并搭建出数学模型,同时推出了该融冰装置的并联输入串联输出(IPOC)等效电路。分析了输入侧多重整流控制的方式,对控制过程中使用的瞬时直接电流控制原理和改进的自抗扰控制器进行分析,对四象限错相整流的输入谐波及功率因数控制进行了探讨,提出了级联功率单元的斩波错相输出控制方法,分析了电路的工作状态。研究了级联功率单元的均压控制原则以及斩波输出占空比与电容电压的关系。本文同时分析PI控制技术和自抗扰控制技术,并将其用于该全控整流电路拓扑,并进行了仿真研究。对比仿真结果,进行分析。
本文研究的主要内容包括:
(1)分析了该融冰装置的等效电路的拓扑结构——并联输入串联输出(IPOC),并分析了装置的级联结构,详细分析了工作原理,搭建出数学仿真模型。
(2)分析整流侧整流直接瞬时间流控制原理,对四象限错相整流输入谐波含量以及相应的功率因数控制进行探讨。
(3)分析功率单元级联后的错相斩波输出控制方法,并研究了级联功率单元的均压控制原则以及斩波输出占空比与电容电压的关系。
(4)分析自抗扰控制技术和PI控制技术的原理以及异同。
(5)使用Matlab/Simulink建立融冰装置的仿真数学模型,分别在PI控制和自抗扰控制下进行仿真实验。分析出现的输出电压电流波形,验证该融冰装置的可行性和功能实用性。并在有环境信号干扰的情况下,分析二者异同。
第2章 融冰电流
2.1 理论模型
沿钢轨上空,呈“之”字形架设,供受电弓取流的高压输电线就是电气化铁路接触网。接触网是电气化铁路的主构架,是顺着铁路线上空架设的、提供给电力机车电力的特殊形式的输电线路[15]。接触网由四部分组成,分别是接触悬挂部分、支持装置、定位装置、支柱与基础部分。
在电气化铁路接触网直流融冰技术研究中,为简化计算,将实际输电线考虑成单根输电线模型,假设导线线路长度为L,导线半径为r,覆冰后导线半径为l,所以可以得出冰层厚度为l-r,覆冰导线示意模型图如图2.1所示。

图2.1 覆冰导线示意模型图
2.2 融冰电流计算
融冰电流的选择对于直流融冰而言是至关重要的,可以说融冰电流的选择是直流融冰技术的核心。如果选择的融冰电流过小,产生的热量只能使导线温度上升,热量无法穿过导线的表层,导致导线表面的温度无法提升到达0度——冰的融化温度,以致覆盖在导线表面的冰层无法融化,所以在融冰时要选择确定一个临界温度,即冰层能融化的临界融冰电流。临界融冰电流的选择非常重要,该温度是融冰方案设计的基础。故根据实际融冰要求,融冰电流应该处于最大允许电流和最低融冰电流之间。应该计算出一段导线的最大允许电流和最低融冰电流。
在上图2.1所示的覆冰导线中,导线密度为,单位长度导线电阻为R,导线比热为;冰密度为。冰的比热为C,融化热为K,融冰时间为t,冰的初始温度为T1。假设只用一个供电臂融冰。
首先计算最低融冰电流。此时输电线路的电流产生的焦耳热刚好能够熔掉导线外层所覆盖的冰并保持该状态长期不变。单位长度所需热量为
(2.1)
(2.2)
(2.3)
(2.4)
由上式可得
以上是毕业论文大纲或资料介绍,该课题完整毕业论文、开题报告、任务书、程序设计、图纸设计等资料请添加微信获取,微信号:bysjorg。
相关图片展示:







课题毕业论文、开题报告、任务书、外文翻译、程序设计、图纸设计等资料可联系客服协助查找。
