基于4G网络的远程控制及无线传感采集系统设计毕业论文
2020-04-10 16:05:10
摘 要
目前各大型农场都存在管理不便、耗费人工成本等问题。为了保证农场农业生产活动有序进行,工作人员需要经常到生产现场四处查看,或者长时间守候在现场,农业生产管理现代化水平低下。因此,针对提高农场管理智能化程度、降低管理成本、解放劳动力的智慧农场的研究势在必行、意义重大。
本文针对大型农场的应用需求,设计了基于4G网络的远程监控与无线传感数据采集方案,完成了主机模块、温湿度、光照传感器模块等电路的设计、制作与调试。系统运行结果表明,设计的系统可以极大省去农场管理中现场繁琐的人工监测工作,降低了人工成本,对智慧农场建设具有很大应用价值,并将产生较大经济效益。
关键词:4G通讯;远程控制;无线数据采集;
Abstract
At present, large farms have problems such as inconvenience in management and labor costs. In order to ensure the orderly implementation of farm agricultural production activities, staff members need to visit the production site frequently, or wait for a long time at the site, and the level of modernization of agricultural production management is low. Therefore, research on smart farms that increase the degree of farm management intelligence, reduce management costs, and liberate the labor force is imperative and significant.
This paper aims at the application requirements of large-scale farms, designs a remote monitoring and wireless sensor data acquisition scheme based on 4G network, and completes the design, manufacture and debugging of the host module, temperature and humidity, light sensor module and other circuits. The results of the system operation show that the designed system can greatly eliminate labor-intensive manual monitoring work in farm management, reduce labor costs, have great application value for the construction of smart farms, and will produce greater economic benefits.
Key Words:4G communication;remote control;wireless data acquisition
目 录
第1章 绪论 1
1.1 课题研究背景及意义 1
1.2 国内外研究现状 1
1.3 课题研究主要内容 2
第2章 整体方案设计 3
2.1 设计目标 3
2.2 方案设计 3
第3章 主机模块设计 5
3.1 主机NanoPi-NEO 介绍 5
3.1.1 NanoPi-NEO整体外观及资源分布 5
3.1.2 NanoPi-NEO接口布局及管脚定义 6
3.2 4G通讯模块 7
3.3 网络摄像头 7
3.4 底板设计 8
3.4.1 12V--5V稳压电路 8
3.4.1.1 MP2307芯片介绍: 8
3.4.1.2 12V-5V稳压电路设计 10
3.4.2 继电器控制电路 11
3.4.2.1 TLP280芯片介绍 11
3.4.2.2 继电器硬件电路设计 12
第4章 传感器模块设计 13
4.1 主控芯片电路 13
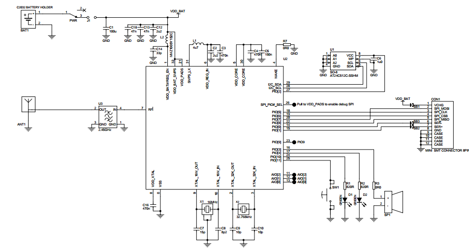
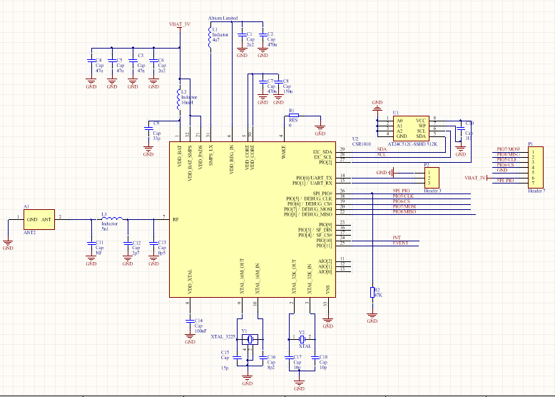
4.1.1 CSR1010芯片介绍 13
4.1.2 AT24C512C-SSHD芯片介绍 14
4.1.3 CSR1010硬件电路设计 15
4.2 温度传感器 16
4.2.1 STTS751芯片简介 16
4.2.2 STTS751硬件电路设计 17
4.3 紫外线、光照传感器 17
4.3.1 芯片简介 17
4.3.2 SI1133硬件电路设计 19
4.4 土壤湿度传感器 20
4.5 传感器模块电源设计 21
4.5.1 充电电路设计 21
4.5.1.1 TP4057芯片介绍 21
4.5.1.2 TP4057硬件电路设计 23
4.5.2 电池保护电路 24
4.5.2.1 DW01芯片介绍 24
4.5.2.2 DW01硬件电路设计 25
4.5.3 12V稳压电路 27
4.5.3.1 TPS61041芯片介绍 27
4.5.3.1 TPA61041硬件电路设计 28
第5章 系统制作与调试运行 30
5.1 PCB版图设计 30
5.2 系统调试运行结果 31
第6章 总结 35
参考文献 36
致 谢 37
第1章 绪论
课题研究背景及意义
现代科技已然全方位进入到我们的生活当中,当然也包括了我们离不开的农业领域。我国一直在坚持大力推进智慧农业的发展,先后出台了《关于加快推进农业科技创新持续增强农产品供给保障能力的若干意见》、《农业科技发展“十三五”规划》、《全国农业农村信息化发展“十三五”规划》、《全国农垦农产品质量追溯体系建设发展规划(2011-2015)》等政策文件[1]。
智慧农场即依靠科学手段实现现代化的管理方式,以省去农场管理中现场繁琐的人工监测工作,降低人工成本。在工业革命的历史潮流下,科技文明不断推进,农业生产已经逐渐跟不上人们快速发展的需求,现代化的智慧农场管理方式成为大势所趋[2]。现在是一个追求精度与速度的时代,现代化的管理需要精准的数据支持,系统要求能够快速、精准、低成本地进行远程控制与无线传感采集,智慧农场这一应用场景需要做到远程控制与实时监控以及数据采集,并将数据实时传送到用户端,同时我们需要不断地提出改进方案,坚持创新,以满足新的市场需求。
本次设计是适用于智慧农场应用场景的基于4G网络的远程控制及无线传感采集系统,主机我们选用了一款创客神器——NanoPi-NEO,搭载linux系统通过4G模块进行数据通讯,系统集成了环境温度传感器(STTS751)、紫外线光照传感器(SI1133)、土壤湿度传感器等适用于智慧农场场景应用,同时通过网络摄像头进行实时监控,利用 4G 网络,在终端上可监测到农场内所有农作物的生长情况,以实现精细化种植,使用这一系统可以大大提高生产效率,不必亲临现场即可了解农场的各种变化各项指标,同时农场进行一系列远程控制,从而很大程度上降低了成本。本课题正是基于NanoPi 4G模块 传感器模块对系统硬件电路以及系统软件进行设计研究,以实现远程控制和远程无线数据采集。
1.2 国内外研究现状
直到今天,我国已经有相当一部分地区已经开始大力提倡和发展智慧农业。黑龙江、北京、天津等地区主要对大棚进行了温控技术的深入研究;甘肃、辽宁、陕西等地区运用现代技术对农作物进行信息化管理,完成了智能灌溉、智能喷洒农药等功能[3]。这些研究已经在单项技术研发上取得了重大的进展,但都没有涉足具有系统性和交互性的网站系统设计[4]。而江苏张家港市李建龙等通过其潜心研究的“3S”技术搭建了农作物产量遥感监测系统和互联网信息工作网站[5],在提高农作物产量上取得了突破性进展;之后又为其加入定位和智能决策技术,提出“5S”集成技术。在国家的大力支持下,智慧农业得到迅猛的发展,智慧农业的理念也逐渐被越来越多的人所接受,走进越来越多人的生活当中。但智慧农场尚未完全发展成熟,仍然有一些问题存在,例如物联网技术标准不统一、无线远程通信障碍、广泛应用成本过高等。总体而言,智慧农业还有很大的发展空间。
1.3 课题研究主要内容
本设计基于4G网络通讯实现远程控制及无线传感数据采集[6],由于实际农场应用场景中农场往往地处偏远以及幅员辽阔等因素,导致数据信息难以通过网络宽带进行传输,而且往往需要投入大量的成本以及人力、物力,所以选择采用4G模块进行通讯。本次设计实现的功能有远程监控、无线传感数据采集以及对现场大型设备的远程控制。
硬件部分主要包括两个部分,主机模块和传感器模块。
主机模块采用全志科技NanoPi-NEO开发板,搭载linux操作系统,同时配备网络摄像头以及若干电磁继电器等外设,连接到4G模块进行远程通讯[7],实现对农作物生长状况的实时监控以及将数据上传到服务器,并接收来及服务器的远程指令,通过继电器控制本地大型农用设备等。
传感器模块采用蓝牙芯片CSR1010作为主控芯片,实现与主机之间的蓝牙无线数据传输,模块集成了温度传感器(STTS751)、紫外线光照传感器(SI1133)、土壤湿度传感器,实现对农场空气温度、紫外线强度、光照强度、土壤湿度等多项指标的数据采集。
- 整体方案设计
2.1 设计目标
本次设计基于智能农场应用场景[8],通过这套系统,人们不再需要时刻亲临现场对农场进行守护,只需要足不出户操控手机即可远程查看农场农作物生长情况,以及获取现场空气、土壤等的各项指标,并对农场实现远程控制,开启、关闭自动灌溉系统、自动喷洒系统、灭蚊设备、驱鸟设备以及大棚内灯光等。
系统实施的具体方案为基于4G网络的远程控制与无线传感数据采集,通过高清网络摄像头对农场进行远程监控[9],并及时依据传感器采集到的数据进行分析,进而对农场实施远程控制,以设备代替人力,解决目前各大型农场管理不便,耗费人工、物力、成本等问题。
2.2 方案设计
本次设计是一个系统级的应用方案,将通过智能设备取代人工重复、繁杂的部分劳动,解放生产力。主机通过传感器模块对空气、阳光、土壤等的各项指标进行数据采集,同时通过高精度网络摄像头对农场进行实时监控,然后将数据通过4G模块发往服务器,此时在手机端即可访问服务器获取各项数据,以及查看高清网络摄像头下所监控到的场景。硬件设计上将系统分为两大部分,主机模块和传感器模块。系统的整体方案设计如图2.1所示。
网络监控
服务器
手机交互
4G模块
主机
输出控制
无线传感
温度IC
光照IC
土壤湿度
图2.1 系统整体框图
第3章 主机模块设计
本次设计基于4G网络,同时通过网络高清摄像头对现场进行实时监控,主机模块成为系统核心部分,本设计主机选择全志开源主板 NanoPi-NEO ,搭载linux系统,外接网络摄像头,同时通过电磁继电器实现对外控制,运用4G模块进行通讯,将传感器数据及监控录像上传到服务器端,并执行来自服务器端的指令,对农场进行远程控制。
3.1 主机NanoPi-NEO 介绍
NanoPi-NEO是友善之臂团队的扛鼎之作,NEO的定位和主要目标对象是爱好电子、爱好嵌入式的人群。面对广大电子爱好者对硬件的需求,NEO应运而生。
NanoPi-NEO具有256MRAM和512MRAM两个版本,本次设计选择了512M版本。NanoPi-NEO体积上以小为主要特点,尺寸只有40mm*40mm,但是并不影响其丰富的资源,自带有线网口和USB接口,系统支持TF卡启动运行(TF卡存储空间至少需要足够容纳Linux系统),保留了丰富的IO资源以供开发人员应用,同时可以通过独立串口进行开发调试,其自家的全志四核处理器A7芯片H3,更让广大爱好者对其心驰神往。基于性能和成本的考虑,最终选择了NanoPi-NEO作为主机。
3.1.1 NanoPi-NEO整体外观及资源分布
NanoPi-NEO主板丰富的资源并没有受到其尺寸的限制,强大的内核,搭配512MB超大内存,一个百兆以太网口和一个USB数据接口,系统可通过TF卡启动运行,独立的串口供调试开发,丰富的IO扩展口包括了UART、SPI、I2C、GPIO等资源。NEO的资源布局如图3.1所示。

图3.1 NanoPi NEO v1.3正反面资源分布
3.1.2 NanoPi-NEO接口布局及管脚定义
如图3.2所示,NanoPi-NEO包含了UART、SPI、I2C、IO、USB、PWM等丰富的外设资源。电源供电范围为4.7~5.6V。

图3.2 NanoPi NEO v1.3管脚定义
3.2 4G通讯模块
由于在上传速率上面4G网络明显优于3G网络,3G网络已逐步退出历史舞台,4G网络因此得以更广泛的应用。本次设计因为3G网络传输速率在高清视频信号传输上显得力不从心,同时网络宽带难以广泛覆盖到大型农场广袤的土地。而目前4G术已经越来越成熟,如今已走入千家万户,得到人们的广泛青睐,因此本设计选用了4G网络技术10]。
本文选择了来自华为公司生产的全网通4G模块ME909s, ME909s是已经成熟的通讯系统,硬件上只需外接天线,通过USB连接到主板即可,电源采用5V供电。模块外观如图3.3所示。

图3.3 4G模块实物图
3.3 网络摄像头
网络摄像头我们选择型号为HLN-AHW200D8G4C数字高清远程监控摄像头,如图3.4所示,硬件上只需对应连接网络端口与电源端口,12V电源供电。该网络摄像头广泛得到应用,1080p分辨率,200W像素带录音功能,支持背光补偿,移动侦测,可软件配置监控报警,捕捉异常。本设计用它对农场进行高清远程监控,随时掌握智慧农场中农场当中农作物的生长情况。

图3.4 网络摄像头接口
3.4 底板设计
底板的设计主要解决主机各模块供电、电压转换以及继电器对外围电路的控制问题。主机可兼容12V电源或者通过市电进行供电(市电输入自动转换到12V直流电);通过稳压电路将12V降压至5V为各模块供电,同时通过主机IO输出控制继电器,多路继电器实现各模块的电源通断、农场自动灌溉、驱鸟系统的通断等应用。
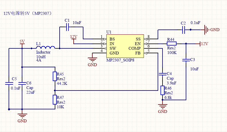
3.4.1 12V--5V稳压电路
底板采用12V电源供电,本设计通过MP2307降压芯片将12V降压至5V,为主板nanopi以及4G模块供电。
3.4.1.1 MP2307芯片介绍:
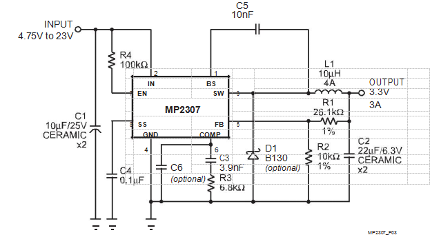
MP2307是实际中广泛被应用的降压稳压器。集成可调MOSFET ,MP2307能够最大持续提供达到3A的负载电流 。芯片还提供了一种可调软启动模式,可以有效防止导通和关断时产生较大的浪涌电流,此时电源电流低于1uA 。此芯片调试简单、性能稳定,在产品开发过程中广泛被大家所选用,综合考量成本及供货等多方面因素,选择MP2307作为升压芯片。
MP2307具有如下特点:
1)高达95 %的转换效率;
2)可调输出电压范围0.925V至20V;
3) 输入电压范围宽至4.75V至23V;
4)固定340KHz的工作频率;
6)可编程软启动;
7)周期过电流保护 输入欠压锁定功能;
8)耐热增强型8引脚SOIC封装;
MP2307管教分布如图3.5所示,各引脚功能见表3.1。

图3.5 MP2307管脚示意图
表3.1 MP2307管脚说明
编号 | 管脚 | 说明 |
1 | BS | 升压输入引脚。为其内部N沟道MOSFET开关提供升压驱动。 |
2 | IN | 电源输入引脚。电源输入允许4.75V至23V,需要旁路一个合适大小的旁路电容,以消除电源的高频噪声与尖峰干扰。 |
3 | SW | 电压输出引脚。通过电感、电容组成的电路对电压进行输出。同时需要一个电容连接到BS与SW之间为高端开关供电。 |
4 | GND | 连接到地。 |
5 | FB | 反馈输入引脚。通过分压电阻与输出电压相连,对输出电压进行检测并调节,反馈电压最大为0.925V。 |
6 | COMP | 补偿节点引脚。通过适当的电阻、电容电路连接到COMP与GND之间,对控制回路进行调节。 |
7 | EN | 芯片使能引脚。数字输入信号用于启用或关闭IC,高电平使能芯片,低电平关闭芯片。可以用一个100kΏ的电阻上拉到输入端以开启IC。 |
8 | SS | 软启动控制输入引脚。可通过改变SS与GND之间的电容值改变软启动周期。 |
3.4.1.2 12V-5V稳压电路设计

图3.6 典型应用参考电路
以上是毕业论文大纲或资料介绍,该课题完整毕业论文、开题报告、任务书、程序设计、图纸设计等资料请添加微信获取,微信号:bysjorg。
相关图片展示:







课题毕业论文、开题报告、任务书、外文翻译、程序设计、图纸设计等资料可联系客服协助查找。
