基于超声波检测的井下液面测试系统设计毕业论文
2020-04-11 17:49:27
摘 要
石油是一种不可再生的资源,它控制着我国经济命脉。石油是一种消耗品,并且不是用之不竭的,因此在采油过程中必须实时监测油井深度,以便于了解油井的产油能力,这样才能在开采过程中减少相应的损失。而随着科技的进步,生产工艺和生产技术的不断发展,在工业上对液位检测技术提出了更高的要求。由于新型电子技术和微电子技术、计算机技术被广泛的应用,单片机控制系统由于控制精度高,性能稳定可靠,操作设置方便,价格低等诸多优点,被广泛应用到油井液位系统的控制中来。
本文对目前国内外油井开采过程中使用的动液面测量系统存在的优缺点进行了相应的分析,在此基础上设计出以STC89C52单片机为主控芯片的油井液位检测系统,课题实现了油井动液面的实时监控,并对检测结果做出相应的处理。本课题主要研究方面包括以下几个方面:首先对几种现在比较流行的油井液位检测方法进行比较,得出回声法检测的优越性,然后对回声法中超声波检测的原理做了分析,设计出相应的软件程序、硬件电路,可以把油井的实时动液面测量数据传输到LCD液晶上,可以更加直观对油井的工作状态做出一个精准的判断,为油井的高效开采提供了依据。
关键字:液位检测、超声波、STC89C52单片机、超限报警
Abstract
Petroleum is a non-renewable resource that controls the economic lifeline of our country. Petroleum is a consumable product, and it is not inexhaustible. Therefore, the well depth must be monitored in real time during the oil production process in order to understand the oil production capacity of oil wells so that corresponding losses can be reduced during the production process. With the advancement of science and technology, continuous development of production technology and production technology, higher requirements have been put forward for the liquid level detection technology in the industry. Due to the new electronic technology and microelectronics technology, computer technology is widely used. Because of its high control precision, stable and reliable performance, convenient operation and low price, the SCM control system is widely used in the control of oil well level systems. .
In this thesis, the advantages and disadvantages of the existing hydrodynamic surface measurement system used in the oil and gas production process at home and abroad are analyzed. Based on this, an oil well liquid level detection system based on the STC89C52 single-chip microcomputer is designed. The project implements real-time monitoring of oil well dynamic liquid surface and the corresponding processing of the detection results.The main research areas of this topic include the following aspects: First, compare several currently popular oil well liquid level detection methods and obtain the superiority of the echo detection method and then analyzed the principle of ultrasonic detection in the echo method, designed the corresponding software program, hardware circuit, can transfer the real-time dynamic surface measurement data of the oil well to the LCD, and can be more intuitive to the working status of the oil well. A precise judgment provides a basis for the efficient extraction of oil wells.
Keywords: Liquid level detection; ultrasonic; STC89C52singlechip; over-limit alarm
目录
第1章 绪论 1
1.1 课题的研究背景和意义 1
1.2 液位检测方法比较 2
1.2.1 浮筒法 2
1.2.2 压力计探测法 3
1.2.3 回声法 3
1.2.4 各种检测方法的比较 3
1.3 国内外研究现状 4
1.4 油井液位检测的基本原理 5
1.5 超声波检测的优越性 6
第2章 系统总体方案设计 7
2.1设计依据分析 7
2.2方案的分析、比较、选择 7
第3章 硬件电路总体设计 9
3.1 传感器选择 9
3.2 LCD显示模块 11
3.3 报警模块和水泵工作模块 12
3.4 硬件电路焊接 13
3.5 硬件电路总图 14
第4章 软件程序设计 16
4.1 超声波检测的算法设计 16
4.2 主程序设计 16
4.3 定时中断子程序 18
4.4 外部中断子程序 20
4.5 主控按键程序 21
4.6 软件设计总结 23
第5章 调试 24
5.1 仿真电路调试 24
5.2 软件调试 25
5.3 联机调试 26
第6章 结论 29
参考文献 30
致谢 32
附录Ⅰ 元器件清单 33
附录Ⅱ 软件程序 34
第1章 绪论
1.1 课题的研究背景和意义
在所有能源的占比重,石油能源的占比达到了总的40%[1]。在全世界的范围内,石油的重要性不言而喻,美国为了石油而发生战争,中东国家因为石油而成为世界富裕国家。重工业是每个国家的命脉,因为重工业很大程度上体现着国家的科技水平,然而重工业对石油的依赖是十分巨大的,几乎所有的重工业都是以石油作为能源驱动的。对们发展中国家来说,我们需要依靠石油开快速发展我们的经济,统计数据显示发展中国家使用石油量占到百分之七十[1]。而发达国家也一样依赖石油。
在我国大概有8万口采用有杆抽油工艺的油井[12]。有杆泵抽油的结构简图如图1.1所示,分别包括分离器、抽油泵、油管、套管、和地上机械系统。我国的抽油机百分之七十都使用的是有杆抽油的工艺,是因为有杆抽油机使用的能源量少,造价便宜,占地面积小。有杆抽油的技术被广泛使用。但是油田的液面位置、油泵发动机转子转动的速率等这些状况,让油泵的工作效率受到很大的影响。我们国家的有杆抽油技术,在工作状态下,技术要求是必须油泵沉到油面以下的固定位置,当油泵没有沉在油面以下时,油泵的发动机转子就在干磨,温度上升,可能就烧坏水泵,沉没的高度不够,那么抽油的效率又会达不到要求,白白浪费资源。因此,在油泵工作时,我们就得先清除的了解到油面的具体位置,这样才能合理安排水泵的工作。从油井的动液面值我们能够分析出油井的工作情况和井下的供排状况,为我们选择合理的工作参数提供依据。还有一种特殊的井,当井下的压力太低时,需要往井里加水,让井下的压力达到开采范围,那么这也对油井的油面信息息息相关。从上边的分析咱们可以看出,油井油面数值对油井的开采关系还是非常大的。所以我们必须对油井油面有一个准确的掌握,同时控制油面的高度,让它达到特定值。这样才能高效的开采油田,解决采油中的很多问题。

图 1.1 有杆抽油泵结构图
1.2 液位检测方法比较
物位的测量方法包括:连续测量法、位式测量法,在实际的油井液位测量过程中,一般选用的是连续测量法。浮筒法、压力计探测法、回声法等几种方法在实际中通常被用来检测油井液位高度[20]。
1.2.1 浮筒法
浮筒法的测量原理是以浸没在油液上的浮筒受到浮力大小来判断液位高度。当浮筒的浮力大于自身的重量时,浮筒受到浮力作用就会漂浮在油面上,此时仪器受到相应阻力,这样就能实现对油井液位深度的测量。这种测量方法的关键部分就是在于浮筒选取的合理性,浮筒的选择主要是根据测量需要的浮筒重量以及浮筒的外围体积。
重量比较轻的浮筒,油套管里的油污会很容易的将其粘住,与此同时,存在于油井中的泡沫会阻碍油井下放,将会使得测量得到的井深值比实际值偏低。而重量过大的浮筒,体积也相应的比较大。油套管长度不够时就需要对其进行加长,在这种情况下测量,其误差也就会相应的增大。
1.2.2 压力计探测法
压力计探测法的理论原理是用压力的大小来进行测试,通过检测油井液面压力的大小来测量压力值,从而达到测量油面深度的目的。同时,将压力计投放到预定的几个不同深度,通过对不同深度压力的测量,得到一个压力梯度分布图。然后把测量得到的压力值和事先测量得到的压力梯度图做比较,从而得到相应的液位深度。在测量时我们一般把液柱内的第一个停点深度当做我们的测量位置,通过这点的压力测量,推算出液面的深度。
一般情况下,首先我们需要将压力计的2〜5个停点沉浸在油井液面以下,然后测量各停点的压力值,通过对每个点压力值的测定,得到每两点之间的压力梯度值,同时分析压力梯度值的变化情况。由于浮出油井液面的压力点的压力值会有一个突变过程,所以,当出现压力梯度值有突变时,突变点的深度就是液面此时的深度值,这样我们便可以通过压力值的突变情况,对油井液面的深度有一个实时的监控。
压力计探测法是当期使用比较普遍的测量液面深度的方法之一。为什么这样被广泛应用,是因为它适用于一切油井,同时计算液面深度准确度高,但是,不同定点位置的选择是这种测量方法的关键。在开采前,由于事先并不知道油井液面的大概位置,同时还要在这种情况下保持2〜5个定点在不同的油井液位位置,因此只有专业人员才能操作这也工作过程,与此同时,它也需要较长的施工周期。
1.2.3 回声法
回音法原理:一般情况下将回音标安置到距离油井液面深度4/5的位置,声波的速度是固定得(我们假定是100mm/s),从而,我们可以从式(1-1)计算出相应的液位:
Dy=
(1-1)
式中Dy,.——液面深度(m);
H——回音标放入的深度(m);
L1——从井口波峰处到回音标之间所测定的曲线上的距离(mm);
L2——从井口波峰处到液面波峰之间所测定的曲线上的距离(mm)。
1.2.4 各种检测方法的比较
这三种测量办法在实际中都有应用,下边对三种方法做简单比较。
浮筒法的筒子大小选取在很多油井检测情况下不可用,测量的范围在窄,只能应用于那些井口较大的,并且测量的过程很繁琐。
第二种压力机探测法测量的精确度高,通过大利大小的判断,比较就可以准确得出相关的信息,但是这种方法需要制作压力剃度表,而且在不同度的环境下,这个压力表可能是不相同的,同时整个的测量操作要求比较高,需要熟练的技术工人。
第三种回声法测量,有点有很多,比如:整个的测量装置成本是比较低的,操作不用专业的技术工人,而且可以全天候工作,实时的显示数据。使得这种测量方法在很多地方应用。
因此,本设计采用回声法测量油井液位高度。如表1.1为三种方法的优缺点比较。
表1.1 三种液位检测方法的比较
优点 | 缺点 | |
浮筒法 | 测量精度高、结构坚固,耐腐蚀、应用面广,适用性强、高灵敏:能反应过程的小变化 | 浮筒选取的不确定性、弹性误差、安装,运输不方便 |
压力探测法 | 能实现任何工作压力的漏率检测、可以精确定位,实现任何工作压力下的检测 | 不具普遍性,不是每个人都能够进行操作的 |
回声法 | 应用领域比较广,使用灵活、具有实时性、成本低 | 对回声的声波进行处理比较复杂、回声反射干扰因素大 |
1.3 国内外研究现状
在液位检测系统的研究中,国外超声波液位测量技术起步较早,研究较为成熟。 目前,国外众多知名企业已经开发出一系列功能齐全,性能稳定的检测仪。他们可以准确的分析接收到的微弱信号,识别多个回波,并且具有远程无线遥控技术。我把现在在油井液位监测方面比较先进的一些国内外状况进行了统计描述,如表1.2所示。从表中我们可以看出,美国K\D公司的D-6B2S采用的现在最先进的压电陶瓷声-电传感器。灵敏度比咱们国内高,精确度比国内现在最先进的凯山石油高2个百分点,差距还是存在得,但是我国在这方面的研究,差距在不断减小。美国K\D公司和WFT、A/X他们的D型液位监测仪在自动化程度上也相对较高[11]。
我国的液位测量技术起步比较晚,由于受到许多因素影响,发展比较缓慢,与国外同类技术比较,还是存在有一定的差距,主要体现在测量的准确性和可靠性,设备的抗干扰能力以及外围设备功能等方面。 国内超声波物位检测系统主要是依靠模仿等手段改进,缺乏自主创新能力。 近年来,随着国家科技力量的不断提升,对科学研发方面的投入也有大幅的提高,液位检测系统的性能和功能也有所提高,与此同时更注重人性化设计。
以上是毕业论文大纲或资料介绍,该课题完整毕业论文、开题报告、任务书、程序设计、图纸设计等资料请添加微信获取,微信号:bysjorg。
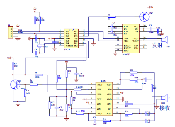
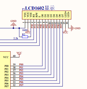
相关图片展示:







课题毕业论文、开题报告、任务书、外文翻译、程序设计、图纸设计等资料可联系客服协助查找。
