热压模切成型自动化设备控制系统设计毕业论文
2020-04-12 14:17:20
摘 要
Abstract II
第1章 绪论 1
1.1 研究目的 1
1.2 国内外研究现状 1
1.3 研究的主要内容 2
第2章 控制系统设计 3
2.1 基本工作原理及控制要求 3
2.1.1 热压工作原理 4
2.1.2 模切工作原理 5
2.2 控制系统硬件电路设计 5
2.2.1 系统的组成 5
2.2.2 主电路设计 5
2.2.3 控制电路设计 6
2.2.4 指示电路 7
第3章 电气设备选型 9
3.1 低压断路器的选择 9
3.2 热继电器的选择 9
3.3 温度控制表与PID调节 10
3.3.1 温度控制表 10
3.3.2 PID控制 10
3.4 接触器的选择 11
3.5 步进电机与步进驱动器 12
3.5.1 步进电机 12
3.5.2 步进驱动器 14
3.6 电接点压力表与行程开关 14
3.6.1 电接点压力表 14
3.6.2 行程开关 15
3.7 物料检测和转台位置检测 15
第4章 PLC及其系统编程 16
4.1 PLC的介绍 16
4.1.1 PLC的结构 16
4.1.2 PLC的选型及I/O分配 16
4.2 PLC编程 19
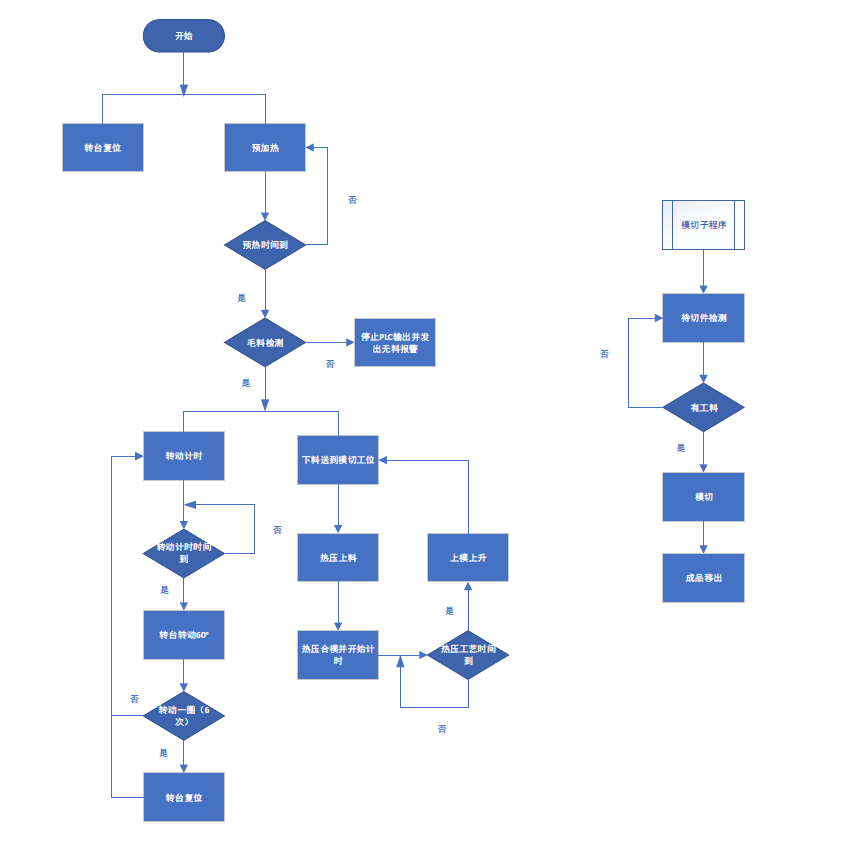
4.2.1 控制流程图 19
4.2.2 PLC程序 21
第5章 结论与展望 25
5.1 结论 25
5.2 展望 25
参考文献 26
致 谢 27
摘 要
随着自动化技术的不断提高,在工业生产中大量的人工劳动力被自动化生产设备所取代。人工劳动力得以从高温高压、噪声大、多粉尘的生产车间解放出来,自动化生产也大大提高了生产效率和产品的精度。本文进行的是热压模切成型自动化设备控制系统 的设计。首先对热压模切成型的工艺流程进行了分析。为提高效率,热压成型部分采用了六工位转台进行成型加工。关于热压成型机的上下模加热,采用带有PID调节功能的温度控制表进行加热控制。对主电路和控制电路进行了分析和设计,选择光电传感器、电接点压力表和步进电机等电气设备进行控制。并加入必要的自锁和互锁环节,以保证系统的可靠运行。引入星三角降压启动控制以及反接制动,降低启动电流和制动时的电流,减少对电机的冲击。接着制定控制方案并绘制控制流程图,并选用合适的可编程控制器PLC进行程序编写。最终完成热压模切成型设备的控制系统设计,实现流程化自动控制。
关键词:PLC 热压模切 控制系统
Abstract
With the continuous improvement of automation technology, a large number of artificial laborers are replaced by automated production equipment in industrial production. The artificial labor force can be liberated from the high temperature, high pressure, noisy, and dusty production workshops. The automated production also greatly improves the production efficiency and product precision. This article is about the design of the automatic press control die-cutting automation equipment control system. First, the hot-press die-cutting process was analyzed. In order to improve efficiency, the hot-press forming part uses a six-station turntable for molding. Regarding the heating of the upper and lower molds of the hot press molding machine, a temperature control table with PID adjustment function is used for heating control. The main circuit and control circuit were analyzed and designed, and electrical devices such as photoelectric sensors, electrical contact pressure gauges and stepper motors were selected for control. And join the necessary self-locking and interlocking links to ensure the reliable operation of the system. Introduce the star-delta step-down start-up control and reverse braking to reduce the starting current and braking current, and reduce the impact on the motor. Then develop the control plan and draw the control flow chart, and use the appropriate programmable controller PLC to program. Finally, the design of the control system of the hot-press die-cutting molding equipment is completed, and the automatic flow control is realized.
Key Words:PLC;hot pressing and die cutting;control system
绪论
研究目的
热压成型加工是控制在一定温度下对原材料加热,同时保持一定压力,经过设定好的工艺时间后,从而压出具有特定外观轮廓的产品。模切成型工艺使用预先根据图纸加工好的高精度刀模,在高压力的作用下,从板状材料切出指定形状的产品。模切加工的种类一般可以分为3种:旋转式、钢刀型以及激光切割。钢刀模切是以上三种模切形式中最为常用的,它是由刀模厂根据客户的需求的规格尺寸和精度,制作出相应外形的模具钢刀,安装于压力加工机器上,再施加压力作用于加工板材,冲压出所需的工件。
目前很多服装都采用了PU海绵,没有经过加工的海绵原材料被上料到热压机械中,在受到较高温度和高压力作用下发生塑性形变,加工出半成品,再通过模具切割成型[1]。随着工业生产中自动化技术逐步提高,越来越多的人工劳动力被机械设备所取代。目前,尚未出现应用于服装行业的流程化的热压模切成型自动化控制设备,服装制造还大部分依赖于人工劳动力。生产制造车间长期处于一个较高温度的场所,不仅粉尘比较多,而且噪声污染严重,对于工人的健康具有很大危害性。自动化设备代替人工生产可让工人远离高温高压,多粉尘环境,既减少生产成本又能提高生产效率。本次将要进行热压模切成型自动化设备控制系统的设计,以实现生产的自动化。
国内外研究现状
早在1909年,就已经出现了热压成型制造工艺。一开始主要进行一些以粉末颗粒状复合材料为填料的产品生产。经过一百多年的不断发展,热压技术不断革新,相关的工艺加工设备也经过一次又一次的改进。到了今天,世界上已经建成一批具有很高水平的生产线,根据不完全统计,国内现在已经拥有150条以上的SMC绝缘板生产线,对于专用的产品有不同的热压机械。近年来国内的成型技术发展非常迅速,2008年在我国就已经拥有了大概140多部用于生产SMC产品的机械设备。在这140多台设备里面,有大概25台是来自于从外国进口的,其余的120余台来自国内自主生产制造。生产机械也从以前的较为基础的控制,演化成了现在可以在一定程度上实现闭环控制。控制的精度相对以前而言也有了非常明显的提高。生产机械的总体水平一直在提升,这在很大程度上提高了产品的竞争力。最近几年,德国迪芬巴赫(Dieffenbacher)公司还研制出了D-SMC,在到达设定温度值时,可以通过特定的仪器使生产SMC产品所需的原材料均匀混合,然后在设定温度条件下粘稠化,承受压力作用压成型。
前些年,国内和国外主要的市场被传统的模切设备所占据着。随着各种各样新的需求出现,又产生了诸如卷筒纸模压、联机模切、用于柔性版印刷的模切、磁性模切技术、激光模切这样的一些比较先进的技术。最近这些年,在世界范围内烫印设备的生产供应商大多来源于欧洲和中日韩三国。在2008年德鲁巴展会上,海德堡推出了Dymatrix145CSB,该模切机集裁切、剥离和烫印功能于一体[2]。2012德鲁巴瑞士Bobst公司推出的EXPERTCUT106PER平压平模切机具备自动联线清废、自动连线纸料分离、自动纸堆传送、印张纸堆传送、自动输纸装置、精密的套准系统等凸显出它超高的自动化水平与控制精度,以及工作的高度稳定性。在2012德鲁巴的展会上,来自山东潍坊的信川公司抓住机会进入迅猛发展阶段。借鉴于国内外先进的技术,依托自身的企业背景,成功地研制出了被命名为“手护神”的平压平模切机,在国际上产生了很高的销售量。总共分为五个等级的模切机:一星的往复式平压平模切机;三星的半自动平压平模切机;四星的半自动带清废平压平模切机;五星的全自动(带全清废)平压平模切机、清孔机等[2]。该产品与国内同类产品相比,其优势在于:通过PLC控制器对整个流程进行了集中控制,实现了给纸、模切、收纸、故障显示、检测等全程的自动化。在很大程度上增强了适用性,能够进行卡纸等材料的加工。从操作的角度来看,变得更为灵活,也能更加稳定地运作。
研究的主要内容
本文主要论述自动化控制设备的系统设计,采用热压和模切成型时序性加工,PLC控制系统负责主体控制以实现热压模切成型过程的自动化控制。通过对控制流程的构建,拟写相应的控制流程图和控制程序,对控制设备PLC进行选型并绘制相关的电气控制原理图,进行调试采集相关参数并进行适当调整,实现热压成型的温度控制和热压—模切的时序控制。拟设计的自动化控制系统主要考虑从以下几个方面的实现:
- 热压-模切成型的时序控制:工作时,启动模具中的加热器进行加热,使温度升高到预定值后,将加工料放入下模。启动液压泵,通过液压缸驱动上模下压与下模合相合模,并在一定温度下保持压力[3]。加工到预设的工艺时间后,控制上模自动上升,到达相应位置后停止并等待,取出工件后,送到模切工位,再进行上料。
- 热压成型机的上、下模加热系统均采用PID对温度进行控制;
- 相应的泵、阀件在上下模温度达到设定值时自动启动;
- 需要对上下模的加热温度进行显示;各个部分工作时要有必要的信号灯指示;
- 对于控制电路设置必要的安全连锁保护环节。
控制系统设计
基本工作原理及控制要求
热压模切成型自动化设备主要分为两大模块,热压成型区和模切成型区,这两大块的工作相对较为独立。由一个机械手完成热压成型的上料与下料并送到模切区域,热压模切成型自动化设备结构如图2.1所示:

以上是毕业论文大纲或资料介绍,该课题完整毕业论文、开题报告、任务书、程序设计、图纸设计等资料请添加微信获取,微信号:bysjorg。
相关图片展示:







课题毕业论文、开题报告、任务书、外文翻译、程序设计、图纸设计等资料可联系客服协助查找。
