带网络接口应变信号变送器设计毕业论文
2020-04-12 15:43:51
摘 要
随着工业的不断发展,压力、温度和流量成为变送器最重要的参数。随着大规模集成电路的发展,广泛应用于现代工业的各个领域,变送器同时也广泛应用于电力、冶金等重要行业。变送器的设计在朝着智能化的方向发展。随着变送器应用领域的拓宽,关于变送器的相关研究也越来越多。
此次毕业设计是设计一种带网络接口的应变信号变送器,本文简要介绍了带网络接口的应变信号变送器的研究背景、国内外研究现状及其发展的趋势。在此基础上讨论了带网络接口的应变信号的实现方案。使用压力传感器采集压力信号,并将采样到的电压信号进行信号处理,之后输入到单片机内进行处理,最终输出4-20mA的电流信号,并且进行网络接口通信。
该带网络接口的应变信号变送器设计包括硬件和软件两个部分。硬件电路有放大滤波电路,调零电路、微控制器电路、DA转换电路、电压电流转换电路、网络接口电路等,每个单独的模块都画出了相对应的电路图,并解释了相应的原理与电路参数的计算过程;软件部分主要实现的内容是对输入进单片机内部的信号进行AD转换处理,并且实现与网络接口的通信,软件部分通过C语言进行编程。所选用的单片机是STM32F103系列的ARM微处理器,网络接口芯片选用的是W5500芯片进行接口通信。
最后对带网络接口的应变信号变送器进行了仿真,并进行了相关的仿真调节,对仿真结果进行了分析和改进。
关键词:变送器,STM32单片机,网络接口
Abstract
With the continuous development of industry, pressure, temperature, flow are the main parameters of the transmitter. With the development of large-scale integrated circuits and widely used in various fields of modern industry, transmitters are widely used in electric power, metallurgy and other important industries, the design of transmitters is also towards the direction of intelligent development, the realization of the information processing mode. The unique design of transmitter can change the inherent mode of industrial control equipment, and lay a certain foundation for the development of industrialization.
This graduation design is to design a strain signal transmitter with network interface, this paper briefly introduces the research background of strain signal transmitter with network interface, the present research situation and the trend of development at home and abroad. On this basis, the realization scheme of strain signal with network interface is discussed. The pressure signal is converted into the voltage signal by the pressure transducer and the electric signal is amplified and filtered, and then the current signal of the 4-20mA is output by the single-chip computer.
The design of the strain signal transmitter with network interface includes two parts of hardware and software. The hardware circuit has the voltage signal acquisition circuit, zeroing circuit, amplifier circuit, microcontroller circuit, network interface circuit and so on, each individual module draws the corresponding circuit diagram and explains the corresponding principle and circuit parameter calculation process; The main part of the software implementation is to perform AD conversion processing on the signals input into the MCU, and to realize the communication with the network interface. The software part is programmed through the C language. The selected MCU is the STM32F103 series of ARM microprocessors, and the W5500 chip is used for the network interface chip for interface communication.
Finally, the strain signal transmitter with network interface is simulated, and the related simulation is adjusted, and the simulation results are analyzed and improved.
Key Words: transmitters, STM32 microcontroller, network interface
目录
摘 要 I
Abstract II
第1章 绪论 1
1.1 研究背景及意义 1
1.2 带网络接口的变送器的现状及发展趋势 2
1.3 本文的研究内容及结构安排 3
第2章 带网络接口的应变信号变送器总体设计 4
2.1 带网络接口的应变信号变送器总体设计分析 4
2.2 基本功能模块设计方案 5
2.2.1 输入信号放大滤波方案分析 5
2.2.2 电压电流转换电路方案分析 6
2.3 本章小结 6
第3章 带网络接口的应变信号变送器的硬件电路设计 7
3.1 输入电压放大滤波电路 7
3.1.1 输入电压放大电路 7
3.1.2 输入电压滤波电路 9
3.2 输入电压调零电路 9
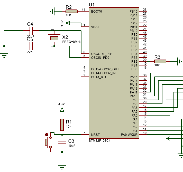
3.3 微控制器电路 10
3.4 DA转换电路 12
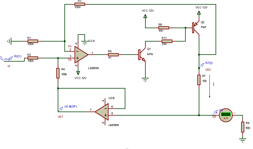
3.5 电压/电流转换电路 13
3.6 网络接口电路 15
3.7 本章小结 16
第4章 带网络接口的应变信号变送器软件设计 17
4.1 主程序设计思路 17
4.2 AD转换程序设计 18
4.3 网络接口程序设计 19
4.4 本章小结 21
第5章 带网络接口的应变信号变送器的仿真测试分析 22
5.1 输入电压放大滤波电路仿真测试 22
5.2 输入电压调零电路仿真测试 22
5.3 电压电流转换电路测试 23
5.4 本章小结 25
第6章 总结与展望 26
6.1 设计工作总结 26
6.2 研究展望 27
参考文献 28
附录 29
致 谢 36
第1章 绪论
1.1 研究背景及意义
由于近年来计算机科学技术与嵌入式系统的飞速发展,使得仪表仪器的发展方向越来越自动化、智能化、便携化、多功能化。面对现今发展越来越快的总线技术,变送器必须也要具有更好的可靠性和更高的精度,由于电子自动化技术的逐渐成熟,以及电子设备不断的复杂化与智能化,过去的仪表仪器生产目的主要是提高稳定行,而现在已经变成大规模集中和最优化控制,随着这种转变的发生和变送器应用领域的不断扩展,技术上对变送器提出的要求也随之变高。
在工业应用中,通常需要测量的如压力、温湿度、压强等普通物理量,都需要经过变送器的转换变为标准的模拟电信号,然后再传输到其他设备上进行处理,尤其是在远距离传输上具有非常大的优势。在常用的一系列电子仪器中,应用最广泛的就是变送器,其方式主要是使用4-20mA电流来传输模拟数据,只有来自变送器的标准信号才能输入进其他机器进行处理。变送器按照接线数来看,主要有二线制变送器和四线制变送器。二线制变送器的两根外部接线既可以是信号线又可以是电源线。由于二线制变送器传输距离长,接线少等优势,其在工业中得到了较为广泛的应用。它们以20世纪70年代统一的4-20mA模拟信号标准来对信号传输。因为模拟的信号并不能通过简单相加得到,所以在进行信号传输时,一对导线只能传输一个信号,并且是单向的。信道利用一对一的形式进行信号传输。由于二线制变送器受可以抵抗温度漂移和沿线路所产生电阻压降的影响,可以用更经济和更细的导线,因此在一定程度上可以节约电缆费用和安装费用。并且因为电流源有足够大的输出电阻,当磁场耦合现象引起到导线环路内的电压时,不会产生任何明显的效果,由于干扰源引起的电流很小,所以可以通过双绞线降低干扰。从上面所述可以看出,二进制变送器的优点十分突出,具有非常广泛的应用前景。而压力变送器则是变送器应用中很重要的产品,它可以在压力测量的基础上,测量流量、密度、体积等多种物理量。在自动化控制行业使用的仪表中,压力变送器具有非常的实用性和普遍性。压力变送器是一种要与测量介质直接接触的现场仪器,因此经常在比较恶劣的环境中工作[1]。
压力变送器在基础自动化设备应用中发挥着非常重要的作用,为此国外许多公司已研究推出越来越多的新型变送器。而我国在相关智能化方面发展比较滞后,因此研究和开发新型变送器具有重要的理论意义和实际意义。
以上是毕业论文大纲或资料介绍,该课题完整毕业论文、开题报告、任务书、程序设计、图纸设计等资料请添加微信获取,微信号:bysjorg。
相关图片展示:







课题毕业论文、开题报告、任务书、外文翻译、程序设计、图纸设计等资料可联系客服协助查找。
